济南市长清区人民政府
区民政局
无障碍阅读
关怀版
返回首页
首页
>
政务公开
>
扶持政策措施清单
>
内容详情
名
称
关于发布济南市长清区基本养老服务清单(2025修订版)的通知
索
引
号
113701130042072524/2025-6680380
发
文
单
位
区民政局
发
布
日
期
2025-09-11
关于发布济南市长清区基本养老服务清单(2025修订版)的通知
字号:
大
中
小
打印整页
打印内容
分享
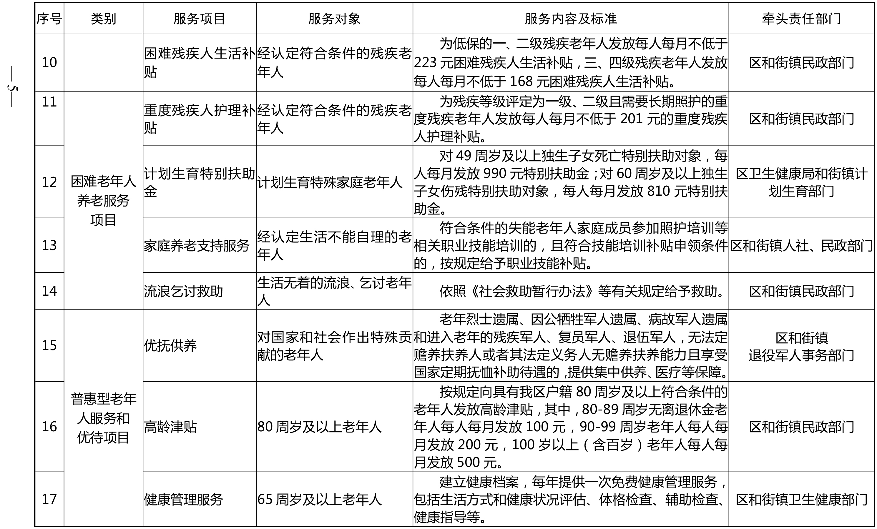
关于发布济南市长清区基本养老服务清单(2025修订版)的通知(济长民发(2025)18号)2025.9.16.pdf
扫码使用手机浏览本页内容
单位概况
区民政局
1183
信息发布总数
0
点击量
我要留言